66安卓网:绿色免费的软件下载站! 手机游戏| 街机游戏| 新游| 人气手游| 最新更新

小小英雄灵宠培养的全面攻略指南

来源: 66安卓网 日期:2026-04-28 21:42:07
首页热门资讯游戏攻略 → 小小英雄灵宠培养的全面攻略指南

小小英雄灵宠的获取途径如下:终身商城可购买3只基础宠物,它们自带对应系统的双红天赋;还能通过限时活动(如宠物市集)、节日活动商店兑换自选宠物蛋、转盘抽奖等方式获取自选宠物蛋。获得灵宠后,就可以开始培养它们了,当前游戏里主要通过以下途径来养成灵宠:

小小英雄灵宠培养攻略大全

1、天赋继承

灵宠能够拥有三个天赋。

普通继承:消耗一只宠物,随机继承该宠物身上的1到3条词条。

定向继承:选择替换天赋位置以及目标天赋,消耗【定向丹】和对应数量的宠物即可获得选择的天赋词条。

2、天赋洗练

在进行天赋继承操作时,建议先对需要消耗的宠物进行词条洗练,再选择继承,这样能让结果更贴合自身需求。另外,天赋位置的解锁需要宠物达到相应等级才行。

3、宠物技能书获取

限时活动和神宠奇缘能获取随机的稀有、史诗、传说、神话(对应蓝、紫、金、红品质)技能书。

4、宠物技能学习

灵宠能够学习四个技能。

普通学习:消耗技能后,会随机替换当前技能栏中的一个位置。

定向学习:使用【定向丹】和对应数量的技能书,能自主选择要替换的技能位置。需要留意的是,已有的技能数量越多,越靠后的位置所需消耗的技能书就越多,所以建议优先学习最急需的技能。

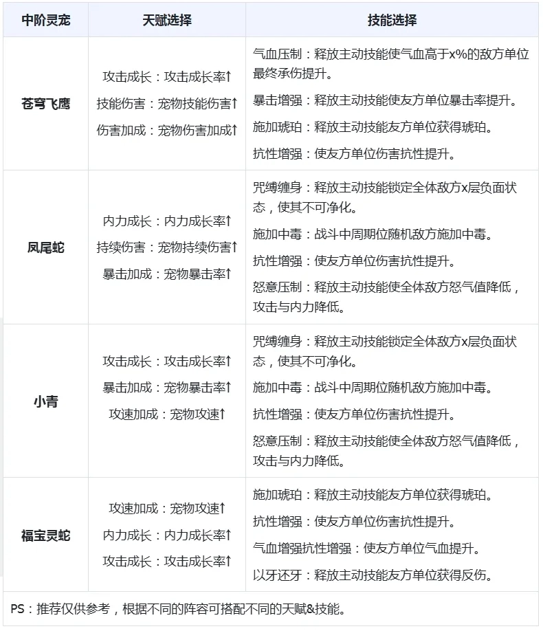
5、灵宠天赋&技能推荐

相关资讯
相关下载
游戏攻略
更多+