
类型:策略对战 版本:V1.82大小:64.44MB更新:2026/1/20 13:00:36 语言:简体中文等级:平台:Android
软件介绍




运用高分辨率像素绘制手法,角色动作帧率为12帧每秒,战斗特效里加入了粒子光效元素。场景里的竹林晃动、战旗飘摆等细节都使用动态渲染方式,于复古风格当中展现出细腻的表现效果。
2、开放式战术体系
打破传统职业束缚,武将能借助“将魂觉醒”切换攻击类型。游戏支持上百种技能组合搭配,例如为法师型武将装配近战格斗技能,以此打造出非传统的build阵容。
3、多维挑战空间
战役模式:还原经典历史战役,附带架空幻想章节
竞技场:实时PVP采用段位积分制,赛季奖励为限定外观
世界BOSS:需百人协作进行讨伐,战斗中引入了仇恨值与破防机制
秘境探索:采用随机生成的地图机制,并融入了 Roguelike 元素。
4、公平成长生态
日常任务链是主要资源的产出途径,每周活动能让玩家获取稀有锻造材料。付费内容仅包含外观装饰和便利功能,所有武将都能通过完成游戏内成就来解锁。
5、动态难度调节
根据玩家阵容的实际强度,系统会智能适配敌方属性,既能维持战斗的挑战性,又不会出现数值层面的过度压制。新手阶段能自动获得战斗减伤的福利,而资深玩家则可主动开启难度提升模式,以此换取额外的奖励回馈。
6、社交协作系统
你可以组建军团,参与城池争夺战,还能建设专属领地。资源副本支持跨区匹配,师徒系统则会提供额外的成长指引和奖励。
1、武将
目前共有11个可使用角色,其中10位是开放的武将,加上主角本人。需要说明的是,吕布只能通过通天塔获取,其他武将均可从宝箱中获得。每位武将都具备独特的特点,并且初始自带5个技能。
属性方面,界面呈现得清晰直观,这些都是武将的基础数据。其中,伤害指的是物理伤害,法伤对应的是魔法伤害,法防代表魔法防御,防御则是物理防御,速度决定了回合对战里的先后手顺序,显然速度数值越高,出手就越快。
资质:每位武将的资质存在差异,初始资质的不同意味着武将所适合的位置有所区别。
技能的分类依据是能否主动释放,可分为主动技能与被动技能两类;所有武将在初始状态下均拥有5个技能。
主动技能包含输出类、挂buff类以及回血类等,而输出类技能又可划分为物理技能与法术技能两大类型。
被动技能的种类十分丰富,部分技能存在普通与高级的等级差异。除了武将自带的固定被动外,升星后还能解锁额外5个被动技能槽位,需要注意的是这些解锁的也都是被动技能。
暴击主要有物理暴击与法术暴击两种类型,物理类技能能够触发物理暴击效果,法术类技能则会触发法术暴击效果。
进击:物理技能触发,触发后会进行一次普通攻击。
连击:普通攻击之后还能再进行一次普通攻击,这个效果可以重复触发,是物理系角色最青睐的机制。
法连:使用法术技能后再一次释放该法术技能。
格挡率:可抵消一次普通攻击的伤害,或是一段物理技能的伤害(该概率为独立计算)。
法术闪避率:抵消一段法术技能伤害(独立概率)。
同一个被动技能的效果不能叠加!!!
2、布阵
没什么好说的,最多只能上五个人,主角必须出场,我就是主角!主角!!!
3、阵法
一种增加属性的东西。初看很懵逼,再看更懵逼。
先查看左上角的阵图切换功能,当前共有五种阵图,它们的具体效果存在差异,相关说明在游戏内均可找到。
右边那个5×5的方格就是阵图的原图啦,乍一看确实有点摸不着头脑,不过别着急,我们点击左下角的宝石购买按钮,就能进行消费了。
宝石总共分为5个等级,大家不用着急,先把兑换码都用掉,把系统赠送的宝石碎片也都花完(这一步可能会让强迫症朋友有点难受),接着我们进入合成界面,你会发现,这看起来不就是俄罗斯方块嘛!一级宝石的情况,我就不多啰嗦了,直接开始合成操作。合成时能看到,一级宝石是由5个色块组成的,合成后的二级宝石则由4个色块构成,那大家想想,最高级的五级宝石会是由几个色块组成的呢?
当所有能合成的操作都完成后,就可以开始镶嵌步骤了,只需把它拖入阵图即可完成,操作是不是很便捷?色块的数量和阵图基础属性的加成是相对应的。
第五个属性对应的数量,指的是阵图中宝石的总数,显然把25个五级宝石全部填满,就能拿到最高收益了。
第六个属性的“满”,意思是看阵图有没有被色块填满,一旦填满就能得到加成。
宝石购买有个实用小技巧,建议不要直接购买五级宝石,而是先买四级宝石把阵图填满,之后再合成五级宝石。萌新刚开始玩的时候,一定要先把阵图填满,因为阵图提供的属性加成是相当高的。
4、法宝
法宝的解锁与碎片获取途径同样是开箱子。佩戴法宝后,角色能获得该法宝对应的属性加成,我个人比较偏爱那些带有连击和暴击属性的法宝。
法宝的总加成效果,最新更新已正式实装,能让你生存能力更强、输出伤害更高。
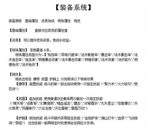
5、装备
万恶之源,靠近就会不幸。
装备强化没有限制,强化过程会消耗金币,且强化等级不能高于主页面左上角显示的人物等级。装备强化可以随时撤销,因此强化操作确实是比较自由的(重复说明)。
洗练:堪称“钻石消耗大户”,能增强装备属性,还可为装备赋予特殊属性与技能,其品质上限为逆天级别。
其中武器、腰带、护腕这三个部位能够洗出特技,具体的情况可以参考对应的图片。
我再强调一遍,别太执着,没经过洗练的装备照样能轻松愉快地通关,要是一心扑在洗练上,只会让你最后变得身无分文!
洗练最好在完全熟悉游戏后进行!!!
6、将魂
过完新手引导的你还记得它的位置吗?
将魂通过消耗大量金币来升级,能够带来高额的属性提升。每提升十级,将魂所提供的属性会有显著增长,与此同时,所需消耗的金币数量也会大幅增加。
目前上限为300级。
7、副本
每日副本包含金币副本与钻石副本两种,其玩法均为在15个回合内击败一个木桩;玩家每日可挑战4次,且支持扫荡功能。
金币副本单次获取金币的上限为1000W,钻石副本单次获取钻石的上限是3000。
物理系在每日副本里体验相当不错,我自己是用带撕裂被动的主角搭配黄忠、吕布、鲍三娘和赵云,很轻松就能拿到最高奖励。
通天塔:俗称爬塔,吕布唯一指定获取地点。
一周目包含20层关卡,在10周目之前,每通过一层都能获得2000钻石的奖励(这下发财的机会来啦!);而当达到10周目之后,每层的奖励就会提升到3000钻石。
每通过一层关卡,放置奖励会提升1%。建议优先把奖励叠加到100%,再继续积累到200%,这样能提高钻石的获取量。
放置奖励的最高累积时长为480分钟,目前金币奖励有所提高,经验奖励则得到了大幅提升。
8、活动中心
每日活跃奖励。
熟悉游戏后提升速度会变得很快,这是因为游戏里的物资主要来自宝箱,而宝箱大多需要通过闯关获取,现在还能跳关,所以资源的获取效率确实非常高。
所以不用羡慕老玩家的进度,随随便便都能超他。
1、精致像素美学
采用16位像素艺术风格,每位武将配备12帧动态战斗动画。场景里战旗的飘动、竹林的摇曳等细节都通过逐帧绘制实现,于复古韵味中展现出现代技术的细腻质感。
2、开放式战略搭配
打破传统阵营的束缚,五虎将能够和魏国谋士搭配组队作战。借助“将缘”系统,特定的武将组合可以解锁隐藏战术:当赵云与张辽一同上阵时,会触发“双龙会心”效果,从而提高全军的暴击率。
3、多元战役体系
游戏包含史实战役、架空演义、极限挑战三种玩法模式。其中史实战役部分,官渡之战高度还原了夜袭乌巢的经典火攻机制;赤壁战场则设计了东风祭坛的建造体验环节;长坂坡守护战需要玩家坚持指定回合数,直至援军抵达。
4、良性经济生态
每日完成巡营任务能获得铸剑材料,参与联盟讨伐可产出坐骑装备。首次充值仅赠送限定皮肤,不会对属性造成影响;月卡玩家则可以通过积累活跃度,兑换到所有付费武将。
1、动态像素演武
独创的“像素武技”系统颇具巧思:关羽拖刀蓄力之际,胯下骏马会昂首人立;诸葛亮施展出呼风唤雨的神通时,地面则有八卦阵图流转不息。每一个技能特效,皆经由像素艺术手法重新构建而成。
2、战略性关卡设计
三百个关卡巧妙融合了地形要素与天气系统。定军山战场中,抢占制高点是关键策略;夷陵之战时,则需警惕火攻连环的威胁。部分关卡还设有隐藏条件,一旦达成便能收服敌方武将。
3、全明星武将图鉴
收录120位三国名将,每位配备符合史实的专属兵器与战术定位。通过"武将列传"玩法可解锁隐藏剧情,了解徐庶归曹背后的真实故事。
4、智能阵容推演
阵容模拟器能够预测不同组合下的胜率波动情况。它会依据敌我双方的战力差距来动态调节难度,这样既能维持游戏的挑战性,又能防止出现数值上的单方面碾压局面。
用户评论
具体评论内容
请输入手机号码
乱轰三国志游戏
超凡三国
放置三国游戏
王于兴师
王于兴师版
重返战争(菜鸟的饭桶汉化)
攻城三国免费最新版
放置三国正版
零始之门汉化
谋定天下国际服
兵士指挥官游戏